特点
Ø 输入电压范围2.5V~5.5V
Ø 主输出(AVDD)
—可调输出电压
—输出电流10V@40mA
Ø 正压输出(VGH)
—可调输出电压
—电压可高达20V@2mA
Ø 负压输出(VGL)
—可调输出电压
—电压可低至-20V@2mA
Ø 软启动
Ø 逐周期过流保护
Ø 热保护
Ø 扁平的DFN12封装
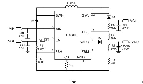
典型应用电路

描述
HX3008是一款用于小型薄膜晶体管液晶显示屏 (TFT-LCD)的完整功率转换器。该器件可采用单节锂离子电池或任何在2.5V 至5.5V 之间的电压源来供电,在单个电感作用下可分别产生正负电压输出。其中,主输出可调节电压AVDD为LCD提供低噪声的源端驱动电压,而辅助输出可调节电压VGH和VGL则为LCD提供栅端驱动电压。HX3008内部集成了一个峰值电流可变的PWM控制器,巧妙的通过时分复用来保持输出电压在负载范围内稳定,这种结构尽可能的提高了总的转换效率,简化了外围应用电路。HX3008内部还包括一系列的保护电路,如软启动,热保护和逐周期过流保护。
HX3008采用一种扁平的(最大高度仅0.8mm) 3mm×3mm 12引脚 DFN 封装,从而极大地减小了解决方案的高度和占位面积。
应用
Ø Small Form Factor a-Si and LTPS TFT LCD
Ø PDAs
Ø Cellular Phones
Ø MP3 Players
Ø GPS Receivers
联系我们:
地址:深圳市福田区振华路中航北苑大厦C栋18-C2
电话:0755-82773035 0755-82542659 (销售部)
传真:0755-82773035-8005
24小时手机:13538044409
QQ:569245126 / 505419454
供好芯片,让您造好产品!
