特点
Ø 高精度开关型电池充电器
Ø 可编程充电电流高达1.3A
Ø 固定的升压输出(5V)
Ø 输入电压范围: 4.75V-6V
Ø 短路保护
Ø 较少的外围器件
Ø SSOP-16L 封装
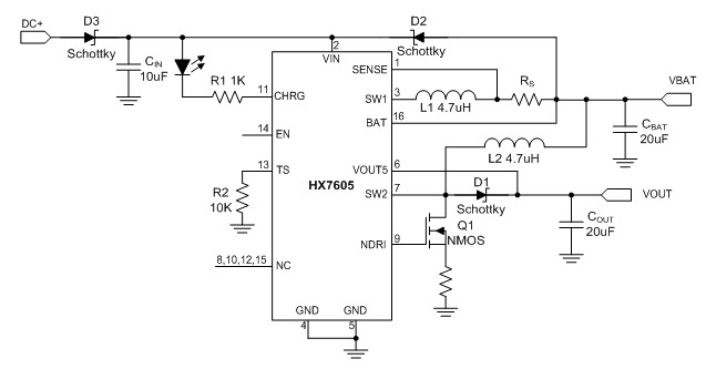
典型应用电路

描述
HX7605是一款具有高效率升压型开关稳压器的电池充电器。该器件非常适合于给那些需要多个电源轨、基于单节锂离子/锂聚合物电池的手持式应用供电。
其中的电池充电器为开关型,充电电流可通过SENSE引脚和BAT引脚之间的电阻来设置,并能够在BAT引脚上提供高达1.3A 的电流。CHRG引脚允许在充电过程中连续监视电池状态。一个内部定时器负责控制充电器的终止操作。
该器件中的升压型稳压器,能够提供高达2A 的输出电流,并在整个锂离子/锂聚合物电池电压范围内实现了高达90%的工作效率。
HX7605采用采用小外形16引脚窄体SSOP封装。
应用
Ø Portable Devices and PDAs
Ø MP3/MP4 Players
Ø Wireless Handhelds
Ø GPS Receivers, etc.
联系我们:
地址:深圳市福田区振华路中航北苑大厦C栋18-C2
电话:0755-82773035 0755-82542659 (销售部)
传真:0755-82773035-8005
24小时手机:13538044409
QQ:569245126 / 505419454
供好芯片,让您造好产品!
