产品特点
Ø 输入电压范围:2.2V to 6V
Ø 可编程 LED电流
Ø 驱动LEDs最大电压可达27V
Ø 开关频率可达800KHz
Ø 宽泛的调光频率范围:20KHz~360 KHz
Ø 可编程输出电压过压保护
Ø 纤巧的DFN3*3-8L 封装
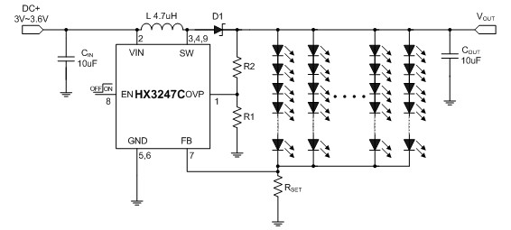
典型应用电路

描述
HX3247C是一种专为以恒定电流来驱动白光LED而设计的升压型DC/DC变换器。该器件能利用一节锂离子电池来驱动最多8串12并的LED。HX3247C最大输出电压可达27V,每串中最多可串联8-9个LED。而其最大输出电流可达到330MA,可并联12串LED。采用 LED 串联连接的方法可以提供相等的 LED 电流,从而能获得均匀的亮度且无需镇流电阻器。HX3247C具有一个可编程的输出电压保护端,可在输出出现异常时最大程度地保护芯片不被损坏。HX3247C的开关频率为800KHz,因而允许采用小巧的外部组件,与其它的解决方案相比,在占用空间和成本上均有所节省。
HX3247C采用纤巧的DFN3x3-8L封装。
应用
Ø PDA
Ø Cellular Phones
Ø Handheld Devices
Ø MP3 Players
Ø GPS Receivers
联系我们:
地址:深圳市福田区振华路中航北苑大厦C栋18-C2
电话:0755-82773035 0755-82542659 (销售部)
传真:0755-82773035-8005
24小时手机:13538044409
QQ:569245126 / 505419454
供好芯片,让您造好产品!
